开学时间来了!苏州高三一模时间确定!能考好吗?
高中复课有新消息啦!
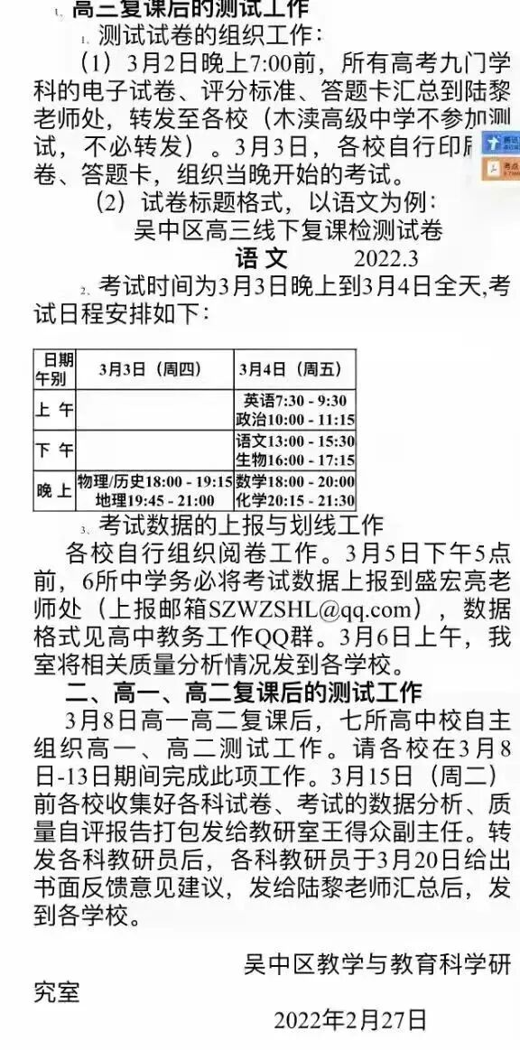
吴中区将于近日安排复课测试
3.3日高三线下考
3.8高一高二复课后组织测试
近几日苏州企业基本恢复了正常生产
商场、各大医院也有序开始正常营业
但高中学校迟迟没有复课消息,
急坏了不少家长和学生。
吴中这一通知
给家长们都定了定心
相信其他各区市复课也在计划当中
随着复课时间定下来
一模考试也进入日程
苏锡常镇一模
苏锡常镇
计划于3月22日—3月24日
进行四市第一次模拟考试
苏锡常镇四市将组织2022届高三第一次模拟考试,具体时间安排如下:
另外
南京将于3月23日-3月24日
进行第二次高考模拟考试
高三接下来最重要的就是一模考试,那么一模成绩到底有多重要?虽然它不等同于高考成绩,但也是一项大型考试,无论家长、老师还是考生都会非常看重。
另外,在综评申报时,A类综评院校和B类省内综评院校中,均有高校要求提供模考成绩排名。
从2021年综评申报的情况来看,作为报名条件之一,一模成绩还是非常重要的。2022年各综评院校对一模成绩会提出什么样的要求,现在还不得而知。无论怎么样,对于高三的每一次大型考试,我们都需要认真对待。
升学咨询
留下你的信息,规划老师一对一指导你!
推荐学校
-
南京航空航天大学苏州附属中学(星湖街校区)
阶段:高中
热度:32427
-
南京航空航天大学苏州附属学校(唯亭校区)本部
阶段:高中
热度:22266
-
吴县中学(景山校区)
阶段:高中
热度:20298
-
苏州工业园区星海实验中学苏茜路校区(本部)
阶段:初中 高中
热度:19715
-
高新区第一中学科技城校区
阶段:高中
热度:16853
-
江苏省震泽中学育英学校
阶段:高中
热度:14431
-
昆山震川高级中学
阶段:高中
热度:14280
-
苏州市吴江区存志嘉德中学
阶段:小学 初中 高中
热度:13458
-
苏州大学附属中学
阶段:高中
热度:13237
-
吴县中学(本部)
阶段:高中
热度:12284
- 1高一选科必看!选科组合及对应本科专业!防止踩坑!
- 2“天价”还是“超值”?苏州私立高中国内普高班&国际班最新学费盘点!
- 3江苏省2026年普通高校招生考试报名办法公布!
- 4苏中集团新高一首次月考成绩出炉!
- 5江苏省2026年普通高校招生艺术类专业省统考时间及考点安排
- 6招16000+!江苏11所985/211院校在苏招生专业及招生计划投档线大盘点
- 7江苏13市“鸡娃”大比拼,谁才是内卷之王?
- 8苏州各高中高一高二高三月考时间安排已出,月考后生涯规划讲座免费报名预约!
- 910月份报名!2026香港高校面向内地招生时间安排及分数要求汇总
- 10重磅!2026年江苏合格考时间已定!附合格考各科试卷结构~速看!
小程序端
客服
